quinta-feira, maio 21

Você já sentiu que um processo que deveria ser simples trava e dá uma resposta pronta que não faz sentido? Isso é o que chamamos de ‘forçar uma resposta de interface’ e pode estar sabotando seus fluxogramas de processo. Em 2026, esse problema é mais comum do que parece, principalmente em ferramentas de automação.

Mas não se preocupe: entender o que causa esse travamento é o primeiro passo para resolver. Vou mostrar como identificar e corrigir esses erros, deixando seu fluxo de trabalho visual realmente eficiente.

O que é um fluxograma de processo e por que ele trava?

Um fluxograma de processo é um diagrama que mostra passo a passo como uma tarefa acontece. Ele ajuda a enxergar gargalos, decisões e repetições. Quando bem feito, é uma ferramenta poderosa de mapeamento de processos de negócios.

O erro de ‘resposta forçada’ ocorre quando o sistema de automação de processos ou de BPMN não consegue seguir o fluxo lógico. Em vez de executar a ação correta, ele dá uma saída padrão, como uma mensagem de erro genérica. Isso acontece por falhas na integração entre sistemas ou regras de negócio mal definidas.

Para resolver, você precisa depurar o fluxo. Comece analisando os logs do sistema e verificando cada etapa do diagrama de fluxo de trabalho. Muitas vezes, o problema está em uma condição ‘se’ que não foi configurada direito. Corrigir isso garante que seu processo rode sem surpresas.

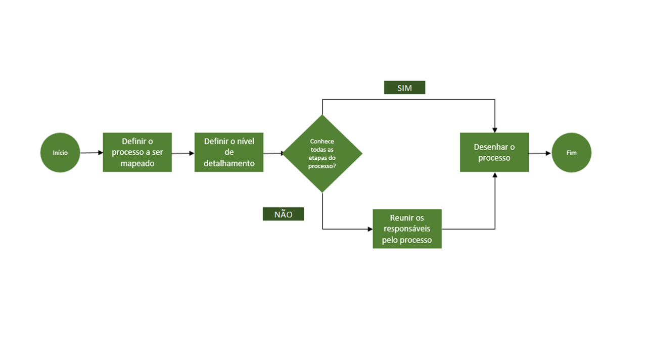
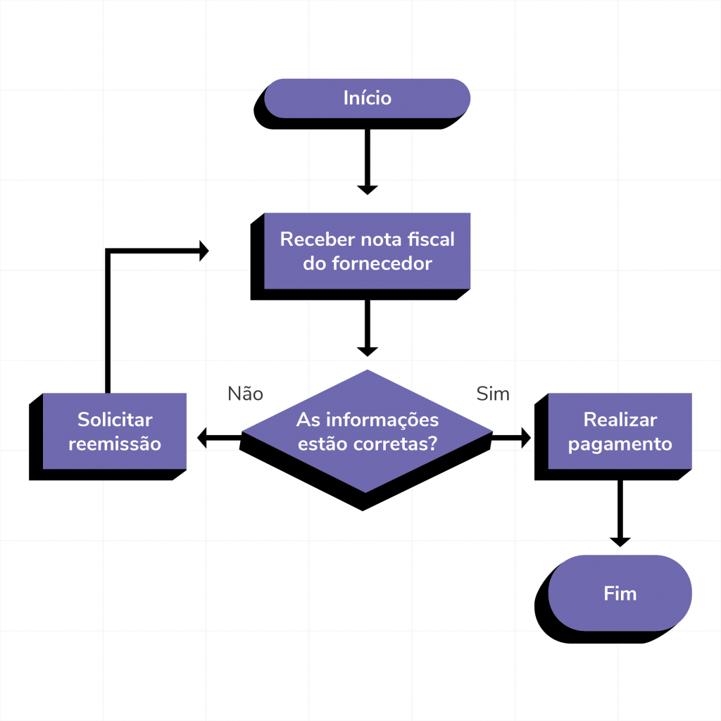
O Que é um Fluxograma de Processo?

diagrama de fluxo de trabalho
Imagem/Referência: Qualyteam

Um fluxograma de processo é um mapa visual que mostra cada passo de um trabalho. Ele ajuda a entender como as coisas funcionam na prática. Pense nele como um guia para fazer tudo dar certo.

Diagrama de Fluxo de Trabalho Visual

mapeamento de processos de negócios
Imagem/Referência: Eprconsultoria

Desenho Claro: Use formas padronizadas para cada etapa: retângulos para ações, losangos para decisões. Isso torna o fluxograma de processo fácil de ler para qualquer pessoa. Um bom diagrama de fluxo de trabalho visual evita confusão e agiliza a comunicação.

Cores Estratégicas: Atribua cores a diferentes tipos de etapas ou responsáveis. Isso ajuda a identificar gargalos ou responsabilidades rapidamente. A paleta de cores deve ser harmônica e acessível, facilitando a identificação visual.

Layout Organizado: Mantenha um fluxo lógico, geralmente da esquerda para a direita ou de cima para baixo. Evite cruzamentos de linhas desnecessários para um mapeamento de processos de negócios limpo. A organização visual impacta diretamente na compreensão.

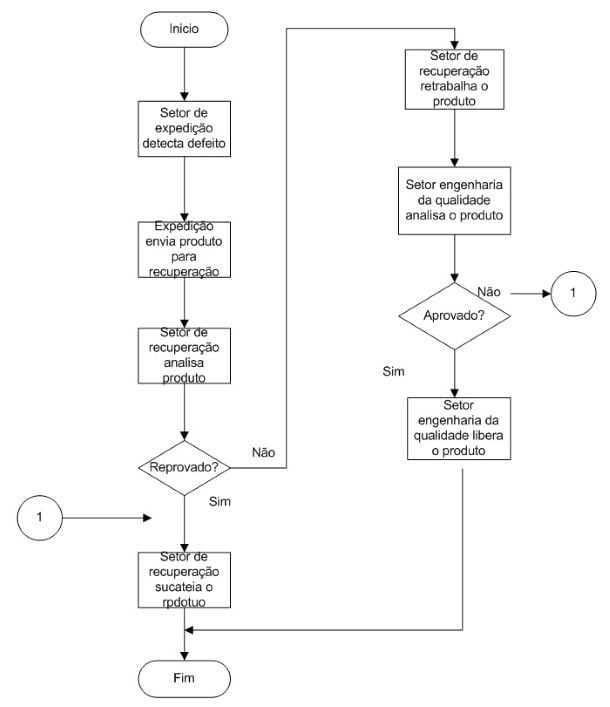
Mapeamento de Processos de Negócios

modelagem de processos
Imagem/Referência: Siteware

Visão Holística: O mapeamento de processos de negócios detalha todas as etapas, entradas e saídas de um processo. Isso revela onde estão os problemas e as oportunidades de melhoria. É a base para qualquer otimização de processos.

Leia também: Crie Gráficos Online Incríveis: Ferramentas Essenciais em 2026

Ferramentas Digitais: Utilize softwares que permitem criar e compartilhar fluxogramas de processo facilmente. A tecnologia facilita a atualização e o controle das versões do seu fluxo de trabalho visual. A documentação de processos se torna mais eficiente.

Análise Crítica: Após mapear, analise cada etapa para identificar redundâncias ou ineficiências. Um bom fluxograma de processo expõe falhas que antes passavam despercebidas. O gerenciamento de processos ganha em assertividade.

Modelagem de Processos com BPMN

automação de processos
Imagem/Referência: Blog Runrun It

Padrão Universal: A BPMN (Business Process Model and Notation) usa símbolos específicos para representar atividades, eventos e fluxos. Ela garante que seu diagrama de fluxo de trabalho seja compreendido por profissionais em qualquer lugar do mundo. A modelagem de processos se torna padronizada.

Precisão Técnica: Para processos complexos, a BPMN oferece os detalhes necessários para uma representação fiel. Ela é essencial para quem busca automação de processos eficiente. A documentação de processos ganha em rigor técnico.

Integração de Sistemas: Ferramentas que suportam BPMN facilitam a integração com sistemas de automação. Isso permite que o fluxograma de processo se torne um executável. A modelagem de processos se alinha com a tecnologia.

Leia também: Como Fazer Checklist de Empresa: Guia Essencial para Organizar

Galeria de Referências e Estilos

otimização de processos
Imagem/Referência: Rdstation

O ritmo do processo é dado pelas integrações. Uma API lenta é como um passo em falso: quebra a cadência e força uma saída indesejada.

documentação de processos
Imagem/Referência: Pt Smartsheet

Textura dos dados: áspera quando há erro, sedosa quando flui. Monitore a superfície para sentir onde o atrito aparece.

fluxo de trabalho visual
Imagem/Referência: Site Moki

O movimento do fluxo deve ser contínuo, como água corrente. Barreiras invisíveis criam redemoinhos de respostas forçadas.

gerenciamento de processos
Imagem/Referência: Blogdaqualidade

Sombra e luz no processo: a forçagem é a zona escura. Ilumine com alertas em tempo real para dissipar a incerteza.

BPMN (Business Process Model and Notation)
Imagem/Referência: Zeev It

Um gateway mal configurado é um espelho quebrado: reflete o caminho errado. Teste cada reflexo antes de seguir.

diagrama de fluxo de trabalho
Imagem/Referência: Miro

A elegância de um fluxograma está na simplicidade dos caminhos. Cada desvio complexo é um convite à forçagem de resposta.

mapeamento de processos de negócios
Imagem/Referência: Certificacaoiso

Como um alfaiate ajusta o caimento, o gestor de processos ajusta as condições. Uma regra mal costurada gera uma resposta fora do molde.

modelagem de processos
Imagem/Referência: Ferramentasdaqualidade

O tempo é o tecido do processo. Timeouts são rasgos que exigem remendos rápidos com retries inteligentes.

automação de processos
Imagem/Referência: 8quali

A coreografia dos dados exige sincronia. Um passo errado na validação força todo o elenco a repetir a cena.

otimização de processos
Imagem/Referência: Creately

Na vitrine da automação, o fluxograma é o manequim. Se a postura estiver errada, a resposta será sempre a mesma pose.

documentação de processos
Imagem/Referência: Omeugestor

O futuro do processo é líquido, adaptável. A forçagem é o cristal quebrado: com monitoramento, você solda as rachaduras antes que se espalhem.

fluxo de trabalho visual
Imagem/Referência: Qntrl

Um fluxograma bem desenhado é como uma partitura: cada nota precisa soar no momento certo. A forçagem de resposta é o ruído que quebra a harmonia.

gerenciamento de processos
Imagem/Referência: Arqfinance

A luz da automação revela atalhos escondidos nos processos. Mas sem validação, ela pode criar sombras onde o fluxo se perde.

BPMN (Business Process Model and Notation)
Imagem/Referência: Napratica

Contraste entre o esperado e o real: é aí que nasce a forçagem. Ajuste o foco com logs precisos para trazer clareza ao movimento.

diagrama de fluxo de trabalho
Imagem/Referência: Useall

Cada decisão no fluxograma é um ponto de inflexão. Um desvio não tratado vira um loop infinito de respostas padrão.

mapeamento de processos de negócios
Imagem/Referência: Blog Aevo

O ritmo do processo é dado pelas integrações. Uma API lenta é como um passo em falso: quebra a cadência e força uma saída indesejada.

automação de processos
Imagem/Referência: Ciriusquality

Textura dos dados: áspera quando há erro, sedosa quando flui. Monitore a superfície para sentir onde o atrito aparece.

otimização de processos
Imagem/Referência: Support Microsoft

O movimento do fluxo deve ser contínuo, como água corrente. Barreiras invisíveis criam redemoinhos de respostas forçadas.

Como evitar a forçagem de resposta em fluxogramas de processo

  • Verifique se todas as integrações de sistema estão configuradas corretamente antes de iniciar o fluxo automatizado. Uma falha na conexão com APIs ou bancos de dados pode gerar respostas padrão indesejadas.
  • Valide as regras de negócio no ponto de decisão do fluxograma para garantir que cada condição seja tratada. Use logs detalhados para identificar onde a lógica está sendo forçada a um estado de erro.
  • Implemente monitoramento em tempo real com alertas para capturar desvios no fluxo assim que ocorrem. Isso permite corrigir rapidamente a forçagem de resposta antes que impacte o usuário final.
  • Realize testes de estresse no motor de processo simulando múltiplas execuções simultâneas. A forçagem de resposta muitas vezes aparece apenas sob carga, revelando gargalos na automação.
  • Documente cada etapa do fluxograma com descrições claras dos dados esperados e das ações do sistema. Uma documentação rica facilita a depuração quando uma resposta inesperada surge.

Perguntas frequentes sobre fluxogramas de processo

O que causa uma forçagem de resposta em um fluxograma?

Geralmente, é causada por uma condição não tratada no fluxo lógico ou por uma falha na integração com sistemas externos. Erros de validação de dados e timeouts de API são os principais vilões.

Como posso diagnosticar esse problema rapidamente?

Analise os logs de execução do motor de processo e procure por entradas de erro ou respostas padrão. Ferramentas de monitoramento como APM podem mostrar exatamente onde o fluxo desviou do esperado.

É possível prevenir a forçagem de resposta na fase de design?

Sim, mapeie todos os caminhos possíveis do processo, incluindo exceções e falhas. Use diagramas BPMN com gateways bem definidos e simule cenários de erro antes da implantação.

Dominar a forçagem de resposta em fluxogramas de processo é essencial para garantir automações robustas e previsíveis. Com as técnicas certas de depuração e monitoramento, você transforma um ponto de falha em uma oportunidade de otimização.

Agora, revise seus fluxogramas atuais e implemente logs detalhados em cada ponto de decisão. Comece pelos processos críticos e expanda gradualmente para alcançar uma operação sem surpresas.

Imagine seus processos fluindo como uma coreografia bem ensaiada, onde cada transição é suave e cada resposta é exatamente a esperada. Esse é o futuro da gestão eficiente.

Amou? Salve ou Envie para sua Amiga!

Olá! Sou Bruna Todesky, a mente e o coração por trás do byMK. Desde que me entendo por gente, sou apaixonada por compartilhar ideias e descobrir novas formas de tornar o dia a dia mais prático, belo e inspirador. Foi dessa paixão que nasceu este espaço, um lugar onde podemos conversar abertamente sobre tudo o que compõe nosso universo: de dicas de moda e bem-estar que realçam nossa essência, passando por estratégias para alavancar nossos negócios e organizar nossas finanças, até conselhos para cuidar da nossa casa, dos nossos pets e, claro, de nós mesmas. Meu objetivo é criar uma comunidade onde cada descoberta, seja uma nova série de cinema ou um destino de viagem inesquecível, sirva como inspiração para vivermos uma vida mais plena e conectada com o que realmente importa.